028-85466879
尖端视觉解决方案提供商

产品分类

Product Catalog

产品展示

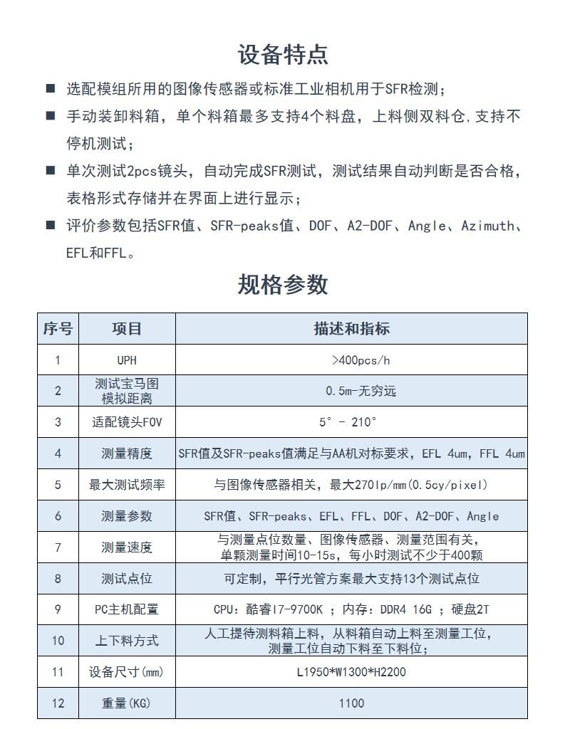
车载相机SFR设备
    发布时间: 2022-03-02 10:46    

车载相机镜头SFR设备通过空间频率响应(SFR)算法获得镜头多个测试点位的清晰度测量结果,通过参数计算判定镜头是否合格。设备测试结果与Imtest一致, 同AA机、终检机光路和测量点位一致,通过SFR检测可以提前锁定AA及终检的不良品,提高后续生产良率及效率。

车载相机SFR设备

联系我们

CONTACT US

热线:028-85466879

邮箱:sale@visensing.cn

网址:www.visensing.cn

地址:四川省成都市武侯区武科西四路

   99号2栋4层403号